Instance Verification Kit (IVK)
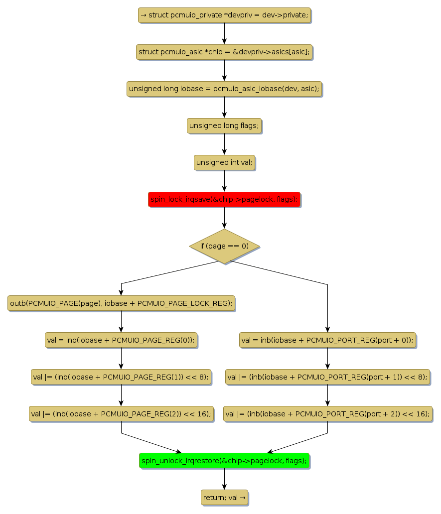
spin lock @ [7126+42+/linux-3.19-rc1/drivers/staging/comedi/drivers/pcmuio.c]
Instance Signature: pagelock
|
The Matching Pair Graph:
|
|
Function Name
|
Control Flow Graph (CFG)
|
Events Flow Graph (EFG)
|
Source Correspondence
|
|
pcmuio_read
|
|
|
[6854+11+/linux-3.19-rc1/drivers/staging/comedi/drivers/pcmuio.c]
|